Quảng cáo
1 câu trả lời 712
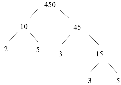
Cách 1: Ta có: 450 = 10 . 45

Vậy 450 = 2 . 5 . 3 . 3 . 5 = 2 .
Cách 2: Ta có: 450 = 9 . 50

Vậy 450 = 3 . 3 . 2 . 5 . 5 = 2 .
Cách 3. Ta phân tích "theo cột dọc".

Vậy ta 450 = 2 . 3 . 3 . 5 . 5 = 2 . .
Quảng cáo
Bạn muốn hỏi bài tập?
Câu hỏi hot cùng chủ đề
-
Đã trả lời bởi chuyên gia
Điền vào chỗ trống trong bảng thanh toán sau:
Số thứ tự Loại hàng Số lượng (quyển) Giá đơn vị (đồng) Tổng số tiền (đồng) 1 Vở loại 1 35 2000 ... 2 Vở loại 2 42 1500 ... 3 Vở loại 3 38 1200 ... Cộng: ... 170023 -
Đã trả lời bởi chuyên gia
78717 -
Đã trả lời bởi chuyên gia
63174 -
Hỏi từ APP VIETJACK
Đã trả lời bởi chuyên gia
39418 -
Đã trả lời bởi chuyên gia
35452 -
Đã trả lời bởi chuyên gia
32348
Gửi báo cáo thành công!



