Đề bài: Phân tích đoạn trích "Trong lòng mẹ"
Phân tích đoạn trích Trong lòng mẹ năm 2021 môn Ngữ văn lớp 8 gồm dàn ý, 5 bài phân tích mẫu và sơ đồ tư duy, giúp học sinh lớp 8 có thêm tài liệu tham khảo để viết văn hay hơn.
Phân tích đoạn trích Trong lòng mẹ năm 2021 - bài văn mẫu 1
Nguyên Hồng là một trong những nhà văn hiện thực xuất sắc của văn học Việt Nam. Ông để lại số lượng tác phẩm tương đối phong phú và giàu giá trị. Ông là nhà văn của những người cùng khổ, đồng cảm và có tình yêu thương tha thiết với họ, bênh vực và bảo vệ những phẩm chất tốt đẹp trong họ. Những ngày thơ ấu là tập hồi kí tiêu biểu cho phong cách Nguyên Hồng: giản dị, chân thành, đậm chất trữ tình. Trong lòng mẹ thuộc chương thứ IV của tác phẩm, thể hiện tình yêu thương sâu sắc của bé Hồng với mẹ.
Bé Hồng là kết quả của cuộc hôn nhân không hạnh phúc, cha mất sớm, mẹ vì cùng túng phải đi tha phương cầu thực. Hồng sống trong sự ghẻ lạnh, cay nghiệt của bà cô. Dù xa mẹ nhưng cậu luôn nhớ và yêu thương mẹ, khao khát có ngày được gặp lại mẹ. Tình yêu thương đó được thể hiện trong cuộc đối thoại với bà cô và khi bất ngờ được gặp lại mẹ.
Trong tác phẩm gồm hai nhân vật: bà cô, bé Hồng. Qua ngôn ngữ, cử chỉ và tâm trạng của mỗi nhân vật ta thấy được những nét tính cách tiêu biểu, cảm xúc của các nhân vật.
Trước hết bà cô là một người thâm hiểm, độc ác. Trước tình cảnh của Hồng, bà ta “Cười hỏi: Hồng! Mày có muốn vào Thanh Hóa chơi với mẹ mày không?”. Là cười hỏi chứ không phải vì lo lắng, quan tâm mà hỏi, bà ta là kẻ bên ngoài ngọt ngào, yêu thương mà bên trong thực chất là kẻ độc ác, thâm hiểm. Không chỉ vậy từng hành động, lời nói của bà ta còn mang ý xúc phạm đến mẹ bé Hồng, đặc biệt hai chữ “em bé” kéo dài thể hiện rõ sự độc ác, tính toán của bà ta. Trước sự kháng cự yếu ớt của bé Hồng, bà cô tiếp tục cười rồi kể chuyện mẹ Hồng gầy gò, ốm yếu, chật vật với cuộc sống ra sao. Những lời lẽ thâm độc này nhằm làm bé Hồng tổn thương, khiến Hồng oán hận mẹ. Bé Hồng càng đau đớn bao nhiêu thì bà cô càng sung sướng thỏa mãn bấy nhiêu. Bà ta là kẻ độc ác, tàn nhẫn, thích thú khi nhìn người khác đau khổ. Với hình thức đối thoại theo trình tự tăng tiến, người đọc ngày càng thấy rõ sự độc ác của bà cô. Khi nỗi đau của bé Hồng bị đẩy lên cùng cực, bà cô mới “ngậm ngùi”: “Mấy lại rằm tháng tám này là giỗ đầu cậu mày, mợ mày về dù sao cũng đỡ tủi cho cậu mày, và mày cũng còn phải có họ, có hàng, người ta hỏi đến chứ”, sự ngậm ngùi lại càng cho thấy rõ hơn bản chất chơ trẽn, xảo trá của mụ. Bà cô là kẻ độc ác, thâm hiểm, đại diện cho những định kiến hẹp hòi, tàn nhẫn với người phụ nữ trong xã hội cũ.
Bé Hồng là nhân vật chính của đoạn trích, thể hiện tình yêu thương mẹ mãnh liệt. Trước hết là trong cuộc đối thoại với bà cô. Khi nghe bà cô hỏi, là một đứa bé nhạy cảm Hồng nhận ra ngay ý cay độc sau giọng nói và nét mặt “rất kịch” của bà cô. Cậu thầm nghĩ về mẹ và không đáp lại lời bà cô, trong lòng cậu vẫn có một niềm tin mãnh liệt chắc chắn thế nào mẹ cũng về, cậu trả lời bà cô mà lòng thắt lại, khóe mắt đã bắt đầu cay cay. Rồi liên tiếp bị những lời lẽ bà cô dồn ép, nước mắt cậu chảy ròng ròng, vì thương mẹ, cũng vì đau đớn khi mẹ đã giấu mình sinh em bé. Hai chữ “em bé” như bóp nghẹt trái tim nhỏ bé, non nớt của cậu. Bé Hồng cười dài trong tiếng khóc. Giận dữ vì những hủ tục đã đầy đọa mẹ mình và ước chúng là những vật hữu hình như đầu mẫu gỗ, hay cục thủy tinh mà nhai, mà cắn cho nát vụn mới thôi. Cậu bé đau đớn, xót xa trước những lời gièm pha, xúc xiểm với người mẹ bất hạnh của bà cô. Hồng là một người mang trái tim nhân hậu, có niềm tin và tình yêu thương mẹ sâu sắc.
Tình yêu đó được thể hiện rõ hơn khi Hồng bất ngờ gặp lại mẹ. Bỗng thấy bóng dáng quen thuộc, cậu vội vàng chạy theo: gọi bối rối, thở hồng hộc, trán đẫm mồ hôi, ríu cả chân lại. Hàng loạt động từ đã cho thấy khao khát gặp mẹ mãnh liệt của Hồng. Khi biết đó chính là mẹ, cậu bé òa khóc nức nở. Đây là những giọt nước mắt bị dồn nén bấy lâu nay, là những giọt nước mắt hạnh phúc chứ không phải những giọt nước mắt phẫn uất, đau đớn tủi hổ: “Mẹ tôi vừa kéo tay tôi, xoa đầu tôi, thì tôi òa lên khóc rồi cứ thế nức nở”. Cậu nằm trong lòng mẹ và cảm nhận hơi ấm từ mẹ sang mình.
Hình ảnh mẹ trong cảm nhận của Hồng thật gần gũi, thân quen lại vừa có gì đó mới mẻ, lạ lẫm: “vạt áo nâu”, “gương mặt tươi sáng với đôi mắt trong” vẫn thật ấm áp, quen thuộc. Nhưng từ hơi quần áo đến hơi thở của mẹ đều “thơm tho lạ thường”. Những cảm giác của tình mẫu tử bao lâu nay mất đi thì bỗng lại mơn man khắp da thịt: “để bàn tay người mẹ vuốt ve từ trán xuống cằm, và gãi rôm ở sống lưng cho, mới thấy người mẹ có một êm dịu vô cùng”. Lúc này chỉ còn tình mẹ con, tình mẫu tử thiêng liêng tồn tại còn bao nhiêu lời nói, ý nghĩ cay độc của bà cô đều tan biến hết thảy.
Nghệ thuật miêu tả tâm lí nhân vật tài tình qua việc xây dựng tình huống, ngôn ngữ và cử chỉ của nhân vật. Nghệ thuật tăng tiến độc đáo, sự độc ác của bà cô ngày càng tăng lên thì cùng với đó tình yêu thương, sự bảo vệ của bé Hồng với mẹ cũng ngày một nhiều hơn. Những hình ảnh so sánh độc đáo, thể hiện được cung bậc cảm xúc, tình yêu thương mẹ mãnh liệt của bé Hồng. Câu chuyện đậm chất trữ tình được thể hiện rõ qua tình huống, nội dung và ngôn ngữ kể chuyện giàu cảm xúc, đầy chất thơ.
Chỉ với một phần trích ngắn ngủi nhưng cũng đủ để người đọc cảm nhận được tình cảm mẫu tử thiêng liêng, sâu sắc mà bé Hồng dành cho mẹ. Không chỉ vậy tác phẩm còn thể hiện niềm cảm thông, lên án những hủ tục phong kiến đã đẩy người phụ nữ vào con đường bất hạnh, cùng cực.
Quảng cáo
6 câu trả lời 445
Dàn ý Phân tích đoạn trích Trong lòng mẹ năm 2021:
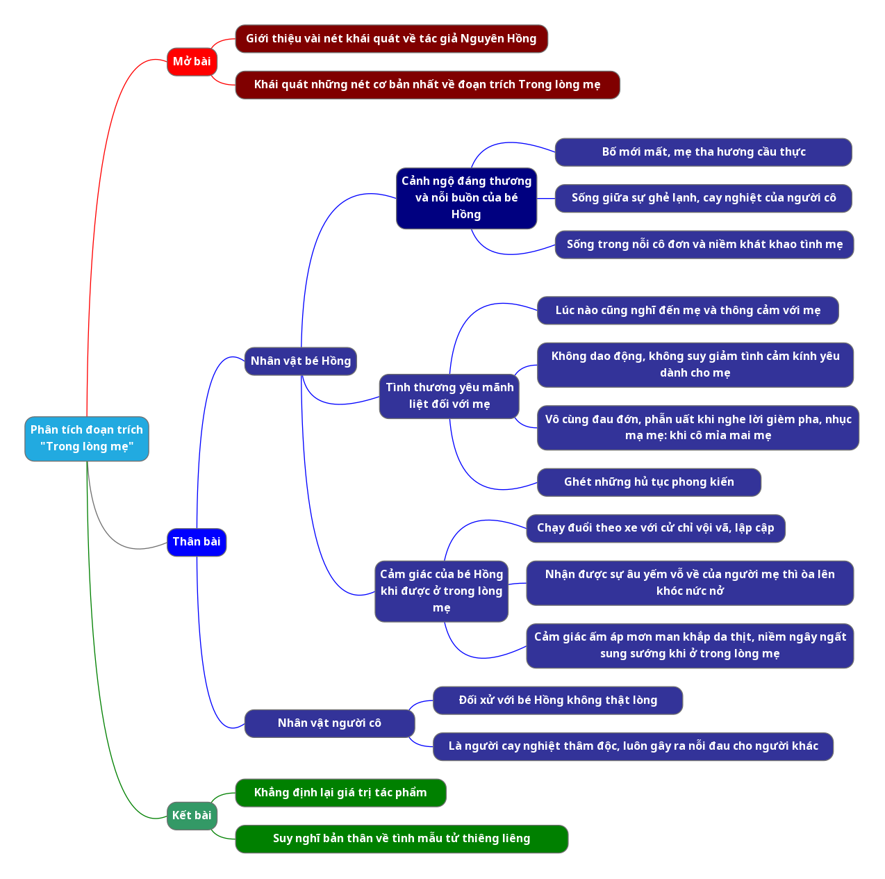
1. Mở bài
- Giới thiệu vài nét khái quát về tác giả Nguyên Hồng.
- Khái quát những nét cơ bản nhất về đoạn trích Trong lòng mẹ.
2. Thân bài
a. Nhân vật bé Hồng
- Cảnh ngộ đáng thương và nỗi buồn của bé Hồng
+ Bố mới mất, mẹ tha hương cầu thực.
+ Sống giữa sự ghẻ lạnh, cay nghiệt của người cô, một người luôn tìm cách gieo vào đầu Hồng những suy nghĩ không tốt để Hồng từ bỏ, ruồng rẫy người mẹ của mình.
+ Sống trong nỗi cô đơn và niềm khát khao tình mẹ.
- Tình thương yêu mãnh liệt đối với mẹ
+ Lúc nào cũng nghĩ đến mẹ và thông cảm với mẹ: khi cô hỏi ngọt nhạt → cúi đầu không đáp; từ chối cô, luôn nghĩ đến mẹ.
+ Không dao động, không suy giảm tình cảm kính yêu dành cho mẹ.
+ Vô cùng đau đớn, phẫn uất khi nghe lời gièm pha, nhục mạ mẹ: khi cô mỉa mai mẹ → nghe như sát muối vào lòng, đau đớn, tủi nhục, xúc động vì thương mẹ
+ Ghét những hủ tục phong kiến: khi nghe cô kể về mẹ → dồn dập oán hờn, kìm nén nỗi xót xa, căn ghét cổ tục phong kiến.
- Cảm giác của bé Hồng khi được ở trong lòng mẹ
+ Chạy đuổi theo xe với cử chỉ vội vã, lập cập; bối rối gọi “Mợ ơi!”.
+ Chân ríu lại, lên xe ngồi cạnh mẹ, nhận được sự âu yếm vỗ về của người mẹ thì òa lên khóc nức nở → niềm dỗi hờn mà hạnh phúc, tức tưởi mà mãn nguyện.
+ Gặp mẹ, với Hồng “khác nào ảo ảnh dòng nước trong suốt chảy dưới bóng râm đã hiện ra trước con mắt gần rạn nứt của người bộ hành ngã gục giữa sa mạc”.
→ Niềm xúc động mạnh mẽ của Hồng khi đột ngột gặp lại mẹ
+ Cảm nhận mẹ vẫn tươi như ngày nào, cảm giác ấm áp, mơn man khắp da thịt, niềm ngây ngất sung sướng khi ở trong lòng mẹ và ước ao mình nhỏ lại.
→ Cảm nhận của bé Hồng về tình mẫu tử thiêng liêng, sâu nặng khi gặp mẹ.
b. Nhân vật người cô
- Đối xử với bé Hồng không thật lòng: Bên ngoài tỏ ra dịu dàng, thân mật: “cười”, nói giọng ngọt ngào, xưng hô “mày tao”. Lời nói mỉa mai mẹ bé Hồng, làm tổn thương tình cảm mẹ con nhằm gieo rắc hoài nghi để bé Hồng khinh miệt, ruồng rẫy mẹ.
→ Là người cay nghiệt thâm độc, luôn gây ra nỗi đau cho người khác.
3. Kết bài
- Khái quát lại những nét đặc sắc về nghệ thuật làm nên thành công về nội dung của văn bản.
- Suy nghĩ bản thân về tình mẫu tử thiêng liêng trong cuộc sống và liên hệ trách nhiệm của mình trong việc bảo vệ tình cảm thiêng liêng, chân thành, cao quý ấy.
Phân tích đoạn trích Trong lòng mẹ năm 2021 - bài văn mẫu 2
“Những ngày thơ ấu” của Nguyên Hồng là tập hồi kí viết về những tháng ngày tuổi thơ cay đắng và khắc nghiệt của chính tác giả - một tuổi thơ mồ côi, chịu bao nhiêu tủi cực, thiếu thốn. Và có lẽ, trong tác phẩm, làm cho người đọc cảm động nhất chính là đoạn trích “Trong lòng mẹ”. Đoạn trích đã cho ta hiểu được tình cảnh đáng thương cùng nỗi đau tinh thần bấy lâu của bé Hồng đồng thời là khát khao tình mẫu tử của bé.
Đoạn đầu của đoạn trích khi nhân vật “tôi” kể về chuyện chiếc khăn tang và tin tức về mẹ của mình ta hiểu phần nào về hoàn cảnh của bé Hồng khi ấy. Cha mất, mẹ đi tha hương cầu thực, bé phải sống với họ hàng trong sự ghẻ lạnh. Bà cô bé Hồng, vốn không phải là một người cô hiền lành, một hôm gọi bé Hồng đến gợi chuyện về mẹ bé hỏi bé có muốn vào Thanh Hóa chơi với mẹ hay không.
Vốn là một đứa trẻ nhạy cảm, Hồng như nhận ra ngay ác ý trong lời nói và nụ cười giả dối rất “kịch” của bà cô. Gia đình họ nội của bé Hồng vốn không ưa gì mẹ bé Hồng, luôn tìm cách để nói xấu mẹ bé Hồng để khiến cho bé ghét mẹ của mình. Có điều, dù họ có tiêm nhi
Sơ đồ tư duy Phân tích đoạn trích Trong lòng mẹ năm 2021:

Phân tích đoạn trích Trong lòng mẹ năm 2021 - bài văn mẫu 3
Nguyên Hồng sinh năm 1918, mất năm 1982, quê gốc ở thành phố Nam Định. Trước Cách mạng tháng Tám 1945, ông sống chủ yếu ở Hải Phòng, trong một xóm lao động nhỏ nên được tận mắt chứng kiến những cảnh đời cơ cực. Nguyên Hồng là nhà văn của lớp người “dưới đáy” xã hội. Viết về thế giới nhân vật ấy, ông thường bày tỏ niềm yêu thương sâu sắc và thái độ trân trọng những nét đáng quý trong phẩm chất của họ. Văn xuôi Nguyên Hồng giàu chất trữ tình. Đó là tiếng nói chân thành của một trái tim nhạy cảm trước nỗi đau và niềm hạnh phúc bình dị của con người.
Những ngày thơ ấu là tập hồi ký viết về tuổi thơ bất hạnh của chính nhà văn. Tác phẩm gồm 9 chương, lần lượt đăng trên báo từ năm 1938 và được in thành sách năm 1940. Trong lòng mẹ là chương 4. Bằng lời văn chân thực và giàu cảm xúc, tác giả đã kể lại nỗi cay đắng tủi cực về tình yêu thương cháy bỏng đối với mẹ của đứa con sớm mồ côi cha. Thông qua cảnh ngộ éo le và tâm sự đau khổ của chú bé Hồng, tác giả còn cho ta thấy bộ mặt vô cảm lạnh lùng của loài người nhỏ nhen, đố kị đến mức độc ác trong xã hội phong kiến tư sản chỉ trọng đồng tiền. Những thành kiến cổ hủ của dân tiểu tư sản đã cố tình cắt đứt tình mẫu tử thiêng liêng.
Đoạn trích này có thể chia làm hai phần. Phần 1 là cuộc đối thoại giữa bà cô cay độc và chú bé Hồng. Ý nghĩ, cảm xúc của chú bé về người mẹ đáng thương. Phần 2 là cuộc gặp gỡ bất ngờ với mẹ và cảm giác vui sướng cực điểm của chú bé Hồng khi được ngồi trong lòng mẹ.
Chú bé Hồng là kết quả của một cuộc hôn nhân gượng ép, không có tình yêu. Người cha lớn tuổi và ốm yếu quanh năm lặng lẽ u uất bên bàn đèn thuốc phiện. Người mẹ trẻ trung, xinh đẹp luôn khao khát yêu thương song đành phải chôn vùi tuổi xuân bên ông chồng nghiện ngập. Gia đình bé Hồng lúc đầu sung túc, đầy đủ về vật chất nhưng lạnh lẽo, thiếu vắng tiếng nói, tiếng cười.
Rồi người cha chết vì bệnh. Người mẹ không chịu nổi sự o ép khắc nghiệt của nhà chồng nên đành bỏ lại con thơ, dứt áo ra đi. Để Hồng phải sống với bà cô nghiệt ngã, thâm hiểm. Như mọi đứa trẻ khác, bé yêu mẹ, thèm được ở bên mẹ nhưng cố giấu kín điều đó trong lòng, chỉ thỉnh thoảng mới hé lộ ra. Vì thế, lòng thương yêu mẹ của bé Hồng lại càng da diết.
Mở đầu đoạn trích, qua giọng kể mộc mạc, tự nhiên, tác giả giúp người đọc hình dung ra cảnh ngộ thương tâm của bé Hồng: Tôi đã bỏ cái khăn tang bằng vải màn ở trên đầu đi rồi. Không phải đoạn tang thầy tôi mà vì tôi mới mua được cái mũ trắng và quấn băng đen. Tiếp theo, nhà văn kể về thời gian xảy ra câu chuyện và hoàn cảnh sống của người mẹ tội nghiệp:
Gần đến ngày giỗ đầu thầy tôi, mẹ tôi ở Thanh Hóa vẫn chưa về. Trong đó nghe đâu mẹ tôi đi bán bóng đèn và những phiên chợ tỉnh còn bán cả vàng hương nữa. Tôi nói “nghe đâu” vì tôi thấy người ta bắn tin rằng mẹ và em tôi xoay ra sống bằng cách đó.
Câu chuyện đã được khơi nguồn. Nhân vật bà cô xuất hiện và tâm địa độc ác của bà ta càng về sau càng lộ rõ. Bà ta cố tình nói cho bé Hồng biết cảnh ngộ thảm thương của mẹ cậu để rồi cười cợt, nhạo báng, thoả mãn trên nỗi đau của người khác:
Một hôm, cô tôi gọi tôi đến bên cười hỏi:
- Hồng! Mày có muốn vào Thanh Hóa chơi với mẹ mày không?
Nụ cười giả tạo của bà cô chứa đựng ác ý rõ ràng. Nó như một mũi dao nhọn cố tình xoáy vào trái tim non nớt đang rớm máu của đứa cháu vừa mới mồ côi cha, lại phải chịu cảnh xa lìa mẹ. Lẽ ra, bé Hồng sẽ trả lời rằng muốn vì bé đang thiếu thốn tình mẫu tử, nhưng vốn nhạy cảm, bé lập tức nhận ra những ý nghĩa cay độc trong giọng nói và trên nét mặt khi cười rất kịch của người cô. Vì thế, bé cúi đầu không đáp.
Chỉ với một phần trích ngắn ngủi nhưng cũng đủ để người đọc cảm nhận được tình cảm mẫu tử thiêng liêng, sâu sắc mà bé Hồng dành cho mẹ. Không chỉ vậy tác phẩm còn thể hiện niềm cảm thông, lên án những hủ tục phong kiến đã đẩy người phụ nữ vào con đường bất hạnh, cùng cực.
Phân tích đoạn trích Trong lòng mẹ năm 2021 - bài văn mẫu 4
Mỗi lần ngồi lật dở và đọc từng trang “Những ngày thơ ấu” của Nguyên Hồng tôi không đọc bằng mắt nữa mà để cho trái tim tự đọc, tự cảm nhận và tự rung động. Văn của ông rất sâu, rất sắc bởi nó cứa vào lòng người niềm thương cảm chân thành nhất. Đoạn “Trong lòng mẹ” trích trong “Những ngày thơ ấu” có lẽ là trích đoạn có sức lay động và ám ảnh người đọc nhất về tình mẫu tử thiêng liêng bất diệt. Bằng ngòi bút tinh tế và tình cảm sâu đậm Nguyên Hồng đã dẫn người đọc khám phá văn chương của mình bằng trái tim.
Nguyên Hồng không thêu dệt một câu chuyện bi lụy ở đâu đó quanh chúng ta mà ông trải lòng lên trang giấy bằng chính cuộc đời, bằng chính tuổi thơ cùng cực, cay đắng và nước mắt của mình.
“Trong lòng mẹ” nằm ở chương IV của “Những ngày thơ ấu” kể về cuộc sống cơ cực, thiếu thốn tình yêu thương của bé Hồng. Hằng ngày Hồng chịu sự ghẻ lạnh, đay nghiến và mỉa mai của người cô bên nhà “thầy”. Bên cạnh đó còn là hình ảnh người mẹ nghèo tiều tụy với một tình yêu thương con vô bờ bến.
Bé Hồng sinh ra là kết quả của một cuộc hôn nhân không hạnh phúc. Bố là một kẻ nghiện ngập, chết mòn trên bàn thuốc phiện để lại cho mẹ con Hồng một cuộc sống tù túng cực độ cùng những cay nghiệt bên nhà nội, cuối cùng mẹ Hồng phải tha hương cầu thực, bỏ lại Hồng một mình sống với bà cô.
Nguyên Hồng mở đầu bằng cách kể nhẹ nhàng, nhiều chua xót “Tôi đã bỏ cái khăn tang bằng vải màn ở trên đầu đi rồi. Không phải đoạn tang thầy tôi mà vì tôi mới mua được cái mũ trắng và quấn băng đen. Gần đến ngày giỗ đầu thầy tôi, mẹ tôi ở Thanh Hóa vẫn chưa về”. Một chuỗi tuổi thơ cay đắng mở đầu bằng “chiếc khăn tang” trắng, gợi lên trong lòng người đọc nhiều chua xót. Bé Hồng vẫn luôn mong ngóng người mẹ phương xa trở về trong ngày dỗ đầu của thầy. Tác giả được biết mẹ đang “bán bóng đèn và bán vàng hương ở chợ”, mẹ làm tất cả để mưu sinh để kiếm sống và để trở về.
Bé Hồng sống với bà cô cay nghiệt, ghẻ lạnh, luôn dùng những lời độc địa nhất để kể về mẹ của bé, để bôi thêm muối vào tâm hồn đứa trẻ thơ đang quá thiếu thốn tình mẫu tử. Bà cô là hiện thân của một xã hội phong kiến độc ác, nhiều hủ tục, nhiều cay đắng và bé hồng là hiện thân của những người ở dưới đáy cùng xã hội, chịu đựng sự chà đạp và bất công nhất.
Trong một lần bà cô ấy gọi Hồng đến và nói “Mày có muốn vào Thanh hóa thăm mẹ mày không”, một câu hỏi chứa đầy hàm ý xấu khiến trái tim đứa bé ấy toan run rẩy và toan gật đầu đồng ý. Người đọc nhận ra một sự đấu tranh nội tâm đầy mâu thuẫn và kiềm chế đến tột cùng “tưởng đến vẻ mặt rầu rầu và sự hiền từ của mẹ tôi, và nghĩ đến cảnh thiếu thốn một tình thương yêu ấp ủ từng phen làm tôi rơi nước mắt, tôi toan trả lời có. Nhưng, nhận ra những ý nghĩ cay độc trong giọng nói và trên nét mặt khi cười rất kịch của cô tôi kia, tôi cúi đầu không đáp.
Vì tôi biết rõ, nhắc đến mẹ tôi, cô tôi chỉ có ý gieo rắc vào đầu óc tôi những hoài nghi để tôi khinh miệt và ruồng rẫy mẹ tôi, một người đàn bà đã bị cái tội là góa chồng, nợ nần cùng túng quá, phải bỏ con cái đi tha hương cầu thực”. Lời lẽ ấy của bé Hồng như một mũi dao đâm thẳng vào tim người đọc, bởi suy nghĩ của một đứa bé sống trong cảnh bị đọa đầy lại có thể sâu sắc như vậy. Bé Hồng đã phải trải qua một cuộc sống nhiều đắng cay nên buộc phải lớn, buộc phải trưởng thành.
Tâm lý của bé Hồng trong đoạn hội thoại này chất chứa yêu thương đối với người mẹ nghèo đáng thương. Nỗi khổ của mẹ, những hủ tục phong kiến ấy đã đè bẹp một người phụ nữ góa chồng, đẩy bà ấy đến bước đường cùng. Bé càng thương mẹ nhiều hơn, chỉ mong được gặp mẹ là đủ. Bằng cách xây dựng tâm lý cực kỳ tinh tế, Nguyên Hồng đã khiến người đọc không kìm được cảm xúc. Bởi vậy khi nghĩ về mẹ “tôi chỉ im lặng, cúi đầu, khóa mắt cay cay”, nén cảm xúc vào bên trong, không để nó bật ra trước mắt bà cô độc ác này, vì thể nào nếu khóc bà cô sẽ càng mỉa mai và châm biếm hơn.
Khi bà cô nhắc đến từ “em bé”, cô bảo rằng mẹ đã phải lén lút sinh em bé sau khi chưa đoạn tang chồng, cô bảo rằng mẹ là người đàn bà xấu xa. Nhưng bé Hồng bỏ mặc ngoài tai những lời nói cay nghiệt đó, vẫn yêu và thương mẹ vô cùng.
Hình ảnh người mẹ qua lời kể bà cô khiến bé hồng nghẹn đắng, chua chát “Mẹ tôi ăn vận rách rưới, mặt mày xanh bủng, người gầy rạc đi, thấy thế bà ta thương tình gọi hỏi xem sao thì mẹ tôi vội quay đi, lấy nón che”. Đặc biệt ở suy nghĩ tiếp theo, tác giả đã di
Phân tích đoạn trích Trong lòng mẹ năm 2021 - bài văn mẫu 5
Một trong những nhà văn để lại cho tôi ấn tượng nhất có lẽ là Nguyên Hồng. Bởi trong những trang văn của ông chất chứa dạt dào một thứ tình cảm bình yên đến lạ lùng, tâm hồn ta sẽ được trở về với những ngày thơ ấu hồn nhiên, được bình yên sau cuộc sống bộn bề, được chìm đắm trong tình yêu thiết tha của tình mẹ. tác phẩm tiêu biểu cho lối phong cách sáng tác ấy chính là “Những ngày thơ ấu” của ông. Đặc biệt là đoạn trích “Trong lòng mẹ”.
Trong trang văn của mình, đều có phần nào đó bóng dáng của Nguyên Hồng, bởi chính tuổi thơ cay đắng, tăm tối của mình luôn là niềm động lực để ông cầm bút sáng tác.
“Trong lòng mẹ” nằm trong chương VI của “Những ngày thơ ấu” kể về cuộc sống cơ cực, thiếu thốn tình yêu thương của cậu bé Hồng. Hằng ngày cậu phải chịu sự ghẻ lạnh, đay nghiến và mỉa mai của người cô cùng họ hàng bên nhà nội. Bên cạnh đó còn là hình ảnh một người mẹ nghèo tiều tụy với một tình yêu thương con vô bờ bến.bé Hồng sinh ra là kết quả của cuộc hôn nhân không hạnh phúc. Bố là kẻ nghiện ngập, chết mòn trên bàn thuốc phiện để lại cho mẹ con Hồng một cuộc sống tù túng cực độ cùng những cay nghiệt bên nhà nội, cuối cùng mẹ Hồng phải tha hương cầu thực, bỏ Hồng lại một mình sống với bà cô.
Nguyên Hồng mở đầu đoạn bằng cách kể nhẹ nhàng, nhiều chua xót: “Tôi đã bỏ cái khăn tang bằng vải màn trên đầu đi rồi. không phải đoạn tang thầy tôi mà vì tôi mới mua được cái mũ trắng và quấn băng đen. Gần đến ngày giỗ đầu thầy tôi, mẹ tôi ở Thanh Hóa vẫn chưa về”. Một chuỗi tuổi thơ cay đắng mở đầu bằng “chiếc khăn tang” trắng gợi lên trong lòng người đọc nhiều xót xa. Bé Hồng vẫn luôn mong ngóng người mẹ phương xa trở về trong ngày giỗ của cha. Tác giả được biết mẹ đang "bán bóng đèn và bán vàng hương ở chợ”, mẹ làm tất cả để mưu sinh kiếm sống và trở về.
Bé Hồng sống với bà cô cay nghiệt, ghẻ lạnh, luôn dùng những lời độc địa nhất kể về mẹ của bé, để bôi thêm muối vào tâm hồn non nớt kia. Bà cô là hiện thân của một xã hội phong kiến độc ác, nhiều hủ tục, nhiều cay đắng và bé Hồng chính là hiện thân của những người ở dưới đáy cùng xã hội, chịu đựng sự chà đạp và bất công nhất. Trong một lần bà cô gọi Hồng đến và nói “Mày có muốn vào Thanh Hóa thăm mẹ mày không”, một câu hỏi chứa đầy hàm ý khiến trái tim đứa bé run rẩy toan gật đầu đồng ý. Nhưng sau đó cậu đã tỉnh táo nhận ra phía sau của nụ cười đầy gian tà kia của cô mình nên chỉ biết cúi đầu. Nỗi khổ của mẹ cậu bị những hủ tục phong kiến đè bẹp lên, đè lên gánh nặng đôi vai để rồi mẹ cậu phải xa cậu. Bằng cách xây dựng tâm lí tinh tế, tác giả khiến người đọc không kìm được cảm xúc. Bởi khi nghĩ về mẹ, cậu chỉ “biết cúi đầu im lặng, khóe mắt cay cay”. Dù bà cô có nhắc đến “em bé” có gieo rắc thêm bất cứ điều xấu xa nào nhưng cậu vẫn bỏ ngoài tai, vẫn luôn hướng tình cảm mong ngóng tha thiết mẹ về.
Và có lẽ trong đoạn trích này, khung cảnh, phân đoạn lấy đi nhiều nước mắt nhất chính là đoạn hai mẹ con bé Hồng được gặp nhau, chính là nút thắt cao trào tình cảm được bung ra để yêu thương ùa về.
Chỉ một tiếng gọi “Mợ! Mợ! Mợ ơi” khi thấy một người đàn bà giống mẹ thì tình yêu trong bé chực trào ra. Yêu thương lâu nay bị kìm nén giờ đây có dịp bật ra thành tiếng. Tiếng gọi ấy khiến người đọc đứt từng khúc ruột, cay đến sống mũi. Khoảnh khắc cậu được ôm vào lòng mẹ thật cảm động. Tác giả dùng những từ ngữ tươi đẹp nhất để di
Quảng cáo
Bạn muốn hỏi bài tập?
Câu hỏi hot cùng chủ đề
-
4262
-
2853
-
2017
-
1946
-
1566
-
1324
-
1276
-
1233
