Siu H Si Nê
Hỏi từ APP VIETJACK
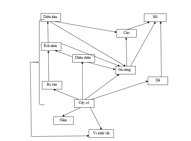
Môn sinh học bài 50 trang 153 làm bài tập số 2
Quảng cáo
2 câu trả lời 250

- Cây cỏ là thức ăn của bọ rùa, châu chấu.
- Ếch nhái ăn bọ rùa, châu chấu.
- Rắn ăn ếch nhái, châu chấu.
- Gà ăn cây cỏ và châu chấu.
- Cáo ăn thịt gà.
- Ếch nhái ăn bọ rùa, châu chấu.
- Rắn ăn ếch nhái, châu chấu.
- Gà ăn cây cỏ và châu chấu.
- Cáo ăn thịt gà.
Cây cỏ là thức ăn của bọ rùa, châu chấu.
- Ếch nhái ăn bọ rùa, châu chấu.
- Rắn ăn ếch nhái, châu chấu.
- Gà ăn cây cỏ và châu chấu.
- Cáo ăn thịt gà.
- Ếch nhái ăn bọ rùa, châu chấu.
- Rắn ăn ếch nhái, châu chấu.
- Gà ăn cây cỏ và châu chấu.
- Cáo ăn thịt gà.
Quảng cáo
Bạn cần hỏi gì?
Câu hỏi hot cùng chủ đề
-
Đã trả lời bởi chuyên gia
55902 -
Đã trả lời bởi chuyên gia
37734 -
Hỏi từ APP VIETJACK
Đã trả lời bởi chuyên gia
23676 -
Đã trả lời bởi chuyên gia
18440 -
Đã trả lời bởi chuyên gia
17471
Gửi báo cáo thành công!
