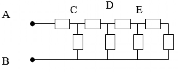
Một mạch điện như hình bên. Các điện trở như nhau và giá trị mỗi điện trở là r = 1Ω. Tính điện trở tương đương của mạch.

Tóm tắt:
Các điện trở như nhau và giá trị mỗi điện trở là r = 1Ω. Tính điện trở tương đương của mạch.
Quảng cáo
1 câu trả lời 1343
5 năm trước
Ta đặt tên các nút như sau:

Ta có thể vẽ lại mạch như sau:

Điện trở tương đương



Đáp án: ![]()
Quảng cáo
Bạn cần hỏi gì?
Câu hỏi hot cùng chủ đề
-
Đã trả lời bởi chuyên gia
94192 -
Hỏi từ APP VIETJACK
Đã trả lời bởi chuyên gia
75819 -
Đã trả lời bởi chuyên gia
51384 -
Đã trả lời bởi chuyên gia
33655 -
Đã trả lời bởi chuyên gia
29241
Gửi báo cáo thành công!

